
04-27-2009, 06:17 PM
|
 |
CC Member
|
|
|
Join Date: Feb 2002
Location: Alice Springs, central Australia,
NT
Cobra Make, Engine: Classic revival kit (CR3181), gen III engine, T56 6 speed box, AU XR8 lsd diff
Posts: 5,699
|
|
Not Ranked
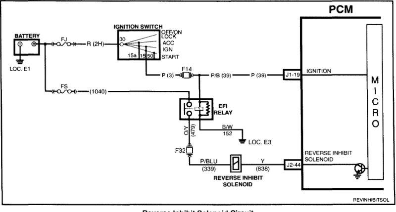
Reverse lockout T56
Hello everyone.
Last night I reassembled my selector assy with a modified selector hub assy, so it has the detent for reverse lockout.
I tested after refitting and found the reverse lockout is working correctly (ie can not select reverse by mistake), but I have now discovered that the solenoid is not pulling itself in either.
To the guys who might know, is this solenoid 12v drive or is it 5v?
I will be attempting to make it work correctly through the ecu, but I need to make sure the car is driveable (forward and backward) by sunday 10th May, so was thinking if worse case I might have to wire in a switch to select reverse and drive the solenoid.
Did not want to do this if the solenoid is 5v through fear of burning it out.
__________________
Cruising in 5th

---------------------------------------------
Never be afraid to do something new, Remember, Amateurs built the Ark: Professionals built the Titanic.
|